Skip to main content
CLINICAL TRIAL COST MODELING

TrialCast

Build defensible trial budgets in hours

5,000+ simulations per forecast, benchmarked against historical trials in your therapeutic area and indication. Every projection includes confidence intervals built for clinical operations teams who need defensible numbers, not assumptions.

Request Demo

No credit card required. Full scenario modeling. Export-ready in under an hour.

5,000+

Monte Carlo Iterations

Results in seconds

50,000+

Historical Trials

Real-world benchmarks

Monthly

Cost Distribution

See when you'll spend

What-If

Scenario Planning

5 quick-start templates

HOW IT WORKS

From Trial Design to Monthly Budget in a Few Steps

TrialCast transforms your trial parameters into defensible budgets with month-by-month cost visibility and what-if scenario planning.

1

Define Your Trial Structure

Enter your trial parameters, define cohorts, and build your visit schedule. Set per-visit costs for screening, bioanalysis, and regular visits.

  • Multiple cohorts with different patient counts
  • Visit schedule with cost per visit type
  • Instant cost distribution breakdown
Click to expand
Click to expand
2

Forecast Patient Enrollment

TrialCast automatically selects the best-fit enrollment model for your trial and generates P10/P50/P90 confidence bands so you can see exactly when patients enroll and how the curve converges toward your target.

  • Three enrollment models: NHPP, Gompertz, Beta
  • P10/P50/P90 confidence intervals per month
  • Automatic cost distribution across the enrollment timeline

Example Forecast:

Target Enrollment:300 patients Duration:18 months P50 at Month 12:~275 patients Confidence Band:P10 – P90
3

Plan Site Activation

Sites activate proportionally to patient enrollment demand—not all at once. This prevents idle site fees and optimizes your activation budget.

150 Total Sites
$3M Activation Cost
18mo Activation Period
Click to expand
Click to expand
4

Define CRO Payment Milestones

Configure how CRO and lab costs are allocated between time-based accruals and milestone-triggered payments. AI can generate milestone schedules based on your protocol.

60% Time-Based Accrual Spread evenly FPI→LPLV
40% Milestone Payments Tied to specific events

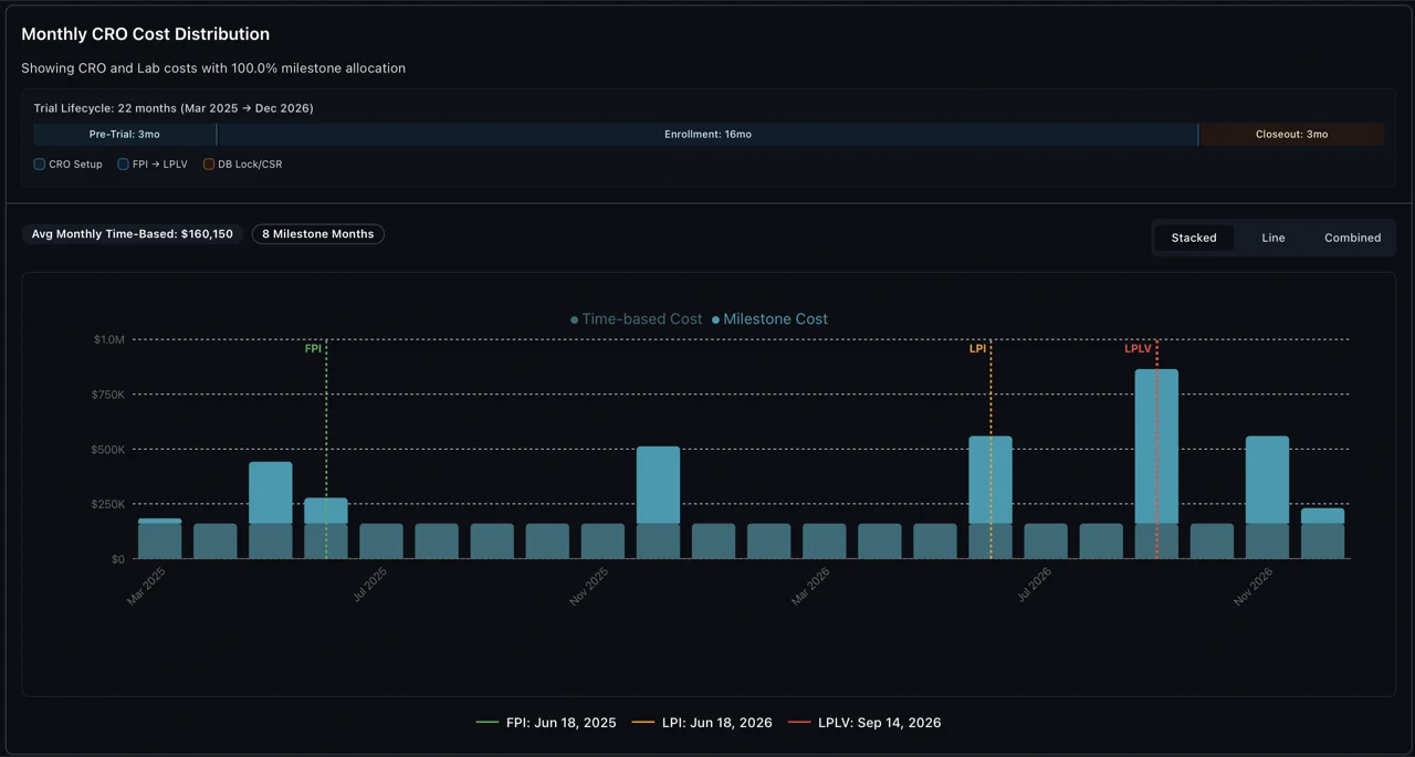
Visualize CRO Cost Distribution

See how CRO and lab costs are distributed month-by-month. Time-based costs spread evenly while milestone payments spike at key trial events.

Time-Based Costs: Predictable monthly baseline ($160K/mo avg)

Milestone Spikes: FPI, interim analyses, database lock, CSR

Trial Markers: FPI, LPI, LPLV clearly indicated on timeline

View Options: Stacked, Line, or Combined visualization

Click to expand
Click to expand
5

View Total Monthly Cost Distribution

See exactly when you'll spend money—not just how much. Patient costs, CRO milestones, labs, and site costs combined into one comprehensive view.

Trial Lifecycle: 22 months (Pre-Trial → Enrollment → Closeout)

9 Cost Categories: Patient, CRO, Labs, Site, and more

Interactive: Hover any month for detailed breakdown

Export: Excel/CSV for finance team analysis

6

Compare What-If Scenarios

Adjust specific levers — patient count, site count, enrollment duration, screen failure rate, CRO renegotiation — and instantly see cost and timeline deltas vs. baseline.

Scenario Levers

Patient Count Site Count Enrollment Duration Screen Failure Rate CRO Renegotiation

Comparison Outputs

Cost Waterfall Lever Sensitivity Enrollment Timeline
Click to expand

Clinical Trials Are Complex. Your Budgeting Shouldn't Be.

Every clinical trial is unique, but the challenges of cost estimation are universal

The Reality of Trial Budgeting

  • Thousands of cost variables

    From site startup to patient visits to lab work

  • Multiple stakeholders

    CROs, sites, labs, vendors all need coordination

  • Constant changes

    Protocol amendments, enrollment delays, site additions

  • High stakes

    Wrong estimates can derail entire programs

The Cost of Getting It Wrong

23%

Average budget overrun in Phase III trials

$1.2M

Average cost of a 1-month enrollment delay

67%

Of trials require budget amendments

Built for Clinical Trial Complexity

Every feature designed specifically for the unique challenges of clinical trial budgeting

Study Design & Protocol

Visit Schedule Builder

Create complex visit schedules with procedures and costs

Cohort Management

Handle multiple arms, doses, and patient populations

Amendment Tracking

Version control for protocol changes and budget impact

Sites & Enrollment

Global Site Planning

Country-specific costs and regulatory requirements

Enrollment Forecasting

Predictive modeling for recruitment timelines

Site Startup Costs

Initiation visits, training, and regulatory fees

Vendors & Operations

CRO Cost Modeling

Pass-through and markup calculations

Lab & Imaging Costs

Central and local lab pricing with kit management

Other Direct Costs

EDC, IVRS, safety reporting, and more

Statistical Modeling That Passes Audit

Not another black box. TrialCast uses peer-reviewed statistical methods that finance teams understand and auditors accept. Every projection comes with explicit uncertainty quantification.

Monte Carlo Simulations

5,000 iterations in seconds

Run 5,000 simulations to get P10 (conservative), P50 (most likely), and P90 (optimistic) projections for enrollment timeline, total cost, and site requirements.

Three Enrollment Models

NHPP | Gompertz | Beta Distribution

Automatically get the right enrollment curve for your trial — or choose your own. NHPP for time-varying rates with site ramp-up, Gompertz for S-curve saturation, or Beta distribution for flexible asymmetric patterns.

50,000+ Historical Trials

Evidence-based benchmarking

Benchmark against 3-5 similar trials from a database of 50,000+ historical studies. Get similarity scoring, cohort-level statistics, and P10/P50/P90 percentiles for enrollment duration. Replace assumptions with evidence.

Adaptive Pattern Generation

AI-powered trial analysis

AI generates trial-specific enrollment patterns by analyzing your protocol complexity, patient population, competitive landscape, site activation timeline, and geographic distribution. Custom model parameters tuned for each trial.

Why P10/P50/P90 Matters for Your Board

Your Excel model tells you the trial will cost $22M. TrialCast tells you there's a 50% chance it costs between $20M and $26M, and a 10% chance it exceeds $30M. Which would you rather present to your board?

Confidence intervals acknowledge uncertainty honestly rather than hiding it behind false precision. Finance teams can build appropriate contingencies, and auditors can see the explicit methodology.

See the Full Probability Distribution

Monte Carlo simulation produces P10/P50/P90 confidence intervals, not single-point estimates

Click to expand

Built for Clinical Operations Challenges

Real problems clinical operations teams face daily, solved with statistical rigor

Negotiate Sponsor Timelines with Data

"Based on 50+ similar Phase III oncology trials in AACT, there's only a 15% probability of hitting this timeline." That's the kind of sentence you can say in a sponsor negotiation now.

Monte Carlo probability of success + AACT benchmarking

Justify Budgets to Finance

Stop defending arbitrary contingency percentages. P10/P50/P90 confidence bands show exactly where uncertainty lies, so finance teams can build appropriate reserves with explicit methodology.

Monte Carlo cost distributions + sensitivity analysis

Optimize Site Activation Timing

Enrollment-driven site activation (V4) tells you exactly when to activate each site based on when you need the enrollment capacity. Prevent idle site fees that can exceed $200K per trial.

Site Activation V4 with enrollment-driven distribution

Reforecast in Minutes, Not Weeks

When enrollment slips or amendments happen, create a reforecast scenario instantly. Baseline-locked comparison shows exactly what changed and the cost/timeline impact.

Unlimited scenarios with automatic delta calculation

Enterprise-Grade Security You Can Trust

Built from the ground up with pharmaceutical industry security requirements in mind. Learn more about our security practices.

Complete Data Isolation

Multi-tenant architecture ensures your data is completely isolated from other organizations

Built for SOC 2 Compliance

Architected to SOC 2 Type II standards for security, availability, and confidentiality

Full Audit Trail

Every change tracked with user, timestamp, and version control

Role-Based Access

Granular permissions ensure users only see what they need

Works With Your Existing Systems

Caladan integrates seamlessly with the tools you already use

ERP

QuickBooks, NetSuite

CTMS

Veeva, Medidata

APIs

REST, CSV, Excel

Don't see your system? Our flexible API and import tools work with virtually any data source. TrialCast also connects to VendorCast for CRO contract data and RunwayMap for cash flow projections.

Your Next Trial Budget Could Be Your Most Accurate

5,000 Monte Carlo iterations. 50,000+ historical trial benchmarks. P10/P50/P90 confidence intervals on every projection. Start modeling your trial in under an hour.

No credit card required • Export to Excel anytime • Cancel whenever

Want us to build your first model? Learn about TrialCast Engagement

Frequently Asked Questions

How does the Monte Carlo simulation work?

TrialCast runs 1,000 to 100,000 iterations (default 5,000 in ~8 seconds) to sample from probability distributions for each uncertain variable—enrollment rates, screen failure, site activation timing, and more. The output is a full probability distribution showing P10 (conservative), P50 (most likely), and P90 (pessimistic) outcomes. Gelman-Rubin convergence detection ensures statistical validity before presenting results.

What enrollment models does TrialCast support?

Three scientifically-validated models: NHPP (Non-Homogeneous Poisson Process) for time-varying enrollment rates with site ramp-up periods—ideal when sites activate at different times. Gompertz curves for S-curve patterns with natural enrollment saturation as sites approach capacity. Beta distribution for asymmetric patterns with flexible control over enrollment timing. The system recommends the best model based on your trial characteristics.

How does the AACT database integration work?

TrialCast connects to the AACT database containing 50,000+ historical trials. Enter your trial parameters, and the system identifies 3-5 similar trials based on phase, indication, site count, and enrollment targets. You get similarity scores, cohort-level statistics, and P10/P50/P90 percentiles for enrollment duration—replacing assumptions with evidence from real completed trials.

Can our auditors validate the statistical methodology?

Absolutely. Unlike black-box AI, TrialCast uses peer-reviewed statistical methods that auditors understand: Monte Carlo simulation, Poisson processes, and standard probability distributions. Every projection includes explicit uncertainty quantification (confidence intervals), full audit trails showing all inputs and assumptions, and version-controlled budget histories. We provide methodology documentation suitable for regulatory and financial audits.

How is our data isolated from other organizations?

TrialCast uses multi-tenant architecture with complete data isolation. Every database query includes organization UUID validation. Row-level security ensures users only access their organization's data. The platform is architected for SOC 2 Type II compliance, with security, availability, and confidentiality controls built in from the ground up. All trial data, budgets, and scenarios remain completely private to your organization.

Can TrialCast handle mid-trial reforecasts?

Yes—this is a core use case. When enrollment slips, amendments happen, or assumptions change, create a reforecast scenario in minutes. The baseline remains locked, so you can see exact deltas: "Adding 5 sites increases cost by $1.2M but reduces timeline by 6 weeks." Model intervention strategies (more sites, longer enrollment, protocol simplification) and present options to stakeholders with quantified trade-offs.

How does TrialCast calculate monthly costs?

TrialCast integrates enrollment forecasting with cost modeling. Patient costs are distributed based on when patients are active (per the enrollment model). CRO milestones are placed at specific dates. Time-based costs spread evenly. Site activation follows the enrollment-driven schedule. Result: 9 cost categories stacked across your entire trial lifecycle with month-by-month precision.

What's the difference between milestone and time-based costs?

Milestone costs (CRO and Labs) are tied to specific deliverables—they hit your budget when the milestone is achieved. Time-based costs are monthly fees regardless of enrollment progress. TrialCast shows both in the monthly distribution so you can see exactly when each type of cost hits.

How do scenario templates work?

TrialCast provides 5 pre-configured scenario templates: Conservative (+20% timeline buffer), Optimistic (-20% timeline), Cost Optimization (-20% sites), Fast Enrollment (+50% sites), and Balanced (AI-optimized). Each template adjusts key parameters and instantly shows the impact on cost, timeline, and risk vs. your baseline scenario.

What is enrollment-driven site activation?

Traditional planning activates all sites at once, leading to idle site fees. TrialCast's enrollment-driven approach activates sites proportionally to patient enrollment demand—sites come online when they're needed. This optimizes your $20K+ per-site activation budget and prevents wasted spend on inactive sites.